A quick note first… My craft has developed significantly since building Celipa, and I see the rough edges looking back. Still, I've kept this case study because what's here is real: over a year of entrepreneurial conviction while building something complex from scratch. :)
Celipa is a mobile bill-splitting app that allows users to scan and split receipts with friends.
Celipa delivers an intuitive and fun mobile experience that empowers diners to split the bill without splitting the difference. Users scan, share, and split their receipts to simplify shared expenses and elevate shared experiences.
In the first six months since the app's launch, Celipa accumulated over 600 downloads with thousands of dollars worth of splits being transacted through the app.
Splitting the bill in a large group can hamper a fun evening
Problem
The difficulties of splitting a group bill can detract from the joy of people's shared dining experiences.
If the receipt is divided equally, some people end up paying for more than what they ordered, but dividing the bill based on what everyone ordered can be complicated and time-consuming.
Hypothesis
If we create an intuitive and fun mobile bill-splitting app, users will be able to easily split their shared expenses so that they can better enjoy their shared experiences.
An automatic bill-splitter will allow for quick and simple splitting while empowering people to have control over how much they spend at a restaurant.
Meet Mike, a student who is excited to make memories on a budget
After interviewing our target market of people ages 18 to 30 who dine out regularly, we found that most of our users' challenges fell into three main categories: budgeting uncertainty, struggles with calculating the split, and frustrations with fairness in payments. I created three personas and accompanying journeys maps, user stories, problem statements, & hypothesis statements that explore each of these issues respectively.
I discovered that the key element that bonds each of the personas is that each user's goals and positive emotions are associated with their social experiences. This discovery guided my UX/UI decisions by inspiring me to continuously consider the question, "does this feature allow the user to better enjoy their social experience?"
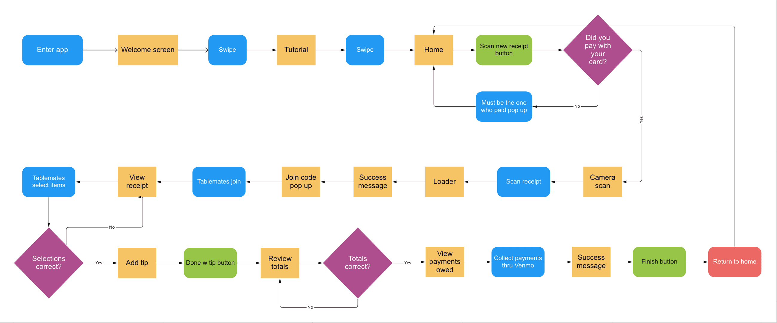
Our core user flow: scan, share, split
I designed the user flow below using Miro in order to plan how a first-time user would scan their receipt, split it with friends, and track their friends' Venmo payments.
This flow represents the viewpoint of the group leader (the person who used their card to pay for the bill). I later created a second flow for participants (the diners who owe the group leader) because the participant's experience will require fewer group management features, and it will require a pay through Venmo button.
Interactive Figma prototype
This interactive prototype illustrates how a group leader will complete the core user flow of splitting a receipt.
The design represents a significant change in UX, visual design, and branding compared to the MVP that the team had developed prior to my onboarding. For this reason, when I presented the prototype, I justified my recommendations thoroughly to my team while using non-design terminology and drawing on our target market research and standard design heuristics.
Aligning the design with the team's dev capabilities + project timeline
1. Wireframe - The wireframe below highlights the key function of selecting items on the receipt. I outlined the call-to-action "Add tip" button to represent how the user will follow a step-by-step process to split their receipt during which one key action is performed each step.
2. Prototype - For the prototype, I added a few helpful features to the join code bar so users could add items by hand, invite friends, and filter their receipt items because my research showed that users were seeking "more than just a calculator."
3. In-App Screen - When I presented my prototype to the development team, I learned that some of the features and layout elements in my prototype were going to be too technically inefficient for our lean start-up. So before implementing the in-app design, I pivoted slightly by removing the filter element, and I added an ellipses button next to each receipt item that allows users to edit, delete, and assign items to other group members.
In-app UI, launched September 2022









After launch, users didn't receive the product quite as we expected . .
Few users made it past the home screen — time for a more appealing redesign
When examining our the data from our internal dashboard, we noticed that there were a high number of users who completed the sign up process but dropped out while on the home screen before even attempting to split a receipt. This lead me to conduct a set of user interviews in which I learned that our users disliked our homepage design because it was unappealing and confusing.
Prior to launching, we had decided to de-prioritize the home page because we deemed it more important to put our limited resources towards the core user flow of splitting a receipt. Yet ironically, many users never even saw our hard work because the homepage was so deterring!
We completely revamped the homepage with a new dashboard feature that provides useful information and easy access to previous receipts. When conducting a secondary round of user interviews, users shared that the new home page UI and navigation was "appealing," "easy-to-use," and "beautiful."

Original home screen

New home screen
Users dropped out before their receipt finished uploading — adding a new progress bar
When conducting usability testing, I noted that many users felt frustrated while waiting for their receipt to upload. Simultaneously, we received reports from our users that the receipt upload feature was "broken," when our internal testing showed that the feature worked quickly and reliably.
Curious about this mismatch, I conducted more user interviews and learned that there was a confounding variable: location. Our users were scanning receipts in restaurant, which often have unreliable wifi, while our team was testing the app at a location with stable wifi.
Upload speed was a large issue for our development team to tackle that would likely take a couple months. Rather than wait on the dev team to finish the issue while continuing to lose frustrated users, I devised a temporary solution to change our infinite loader design to a progress bar that warned the user of longer load times when their wifi connection was low. After this quick fix, we found that our user dropout on the loading screen decreased, and we stopped receiving reports of that the upload feature was broken entirely.

Original spinner

New progress bar
Users felt uncomfortable asking others to use the app — redesigning the experience to enable users to split on others' behalf
To our surprise, we frequently received feedback that even though some users loved our product, they felt too awkward to ask their friends to join their receipt. Or, in some instances, a user's friends would refuse to download our app, forcing the user to divide the bill using traditional methods.
The joining component was central our app's back-end functionality and our core user flow, so adapting to this new concern posed a significant challenge. I started by hosting a whiteboard session with the development team in which we explored our options, posing "how might we enable a group leader to add a friend to their receipt asking them to download Celipa?"
We partnered to create a new back-end system component and a new UI feature that allows a user to add friends from their contacts or by phone number and split the reciept on their behalf. When added, the friend receives a text message notification which is followed by another message that lets them know how much they owe the group leader with a payment link to settle up. This way, the group leader is able to split the bill and their friends don't need to download Celipa.
Our solution not only solved the original problem, but also enabled iOS users to add Andriod users to their receipt prior to our Andriod launch a few months later. The new feature also solved an edge case that we had noticed: now, even if one group member's phone died, the group leader could still split the bill, and they could settle up with each other later.

Search contacts or add by number

Add friends to trigger a text

Select items for other users
Success! Excellent user reviews & exciting results
Six months post-launch, we were excited to received incredibly positive user feedback, maintaining an impeccable 5-star review status on the iOS App Store. Users shared that the app is "helpful," "convenient," and "easy," which aligns closely with our intended purpose. We surpassed our goal of 500 downloads by achieving over 600 downloads as well as a conversion rate of over 60%, doubling the US average.






